成果转化

  对于高校院所科技成果的评价,国际上更多使用“转化潜力(商业化潜力)”评价,而非“交易价值”评价。科技成果评价并非只为交易,人们在对相关成果的进一步研发与转化投入支持资源前,需要进行可行性评估与风险把控;下一步研发方案的制定调整,也需要聚焦商业化方面开展评价验证作为参考。而这些,都离不开“转化潜力”评价。


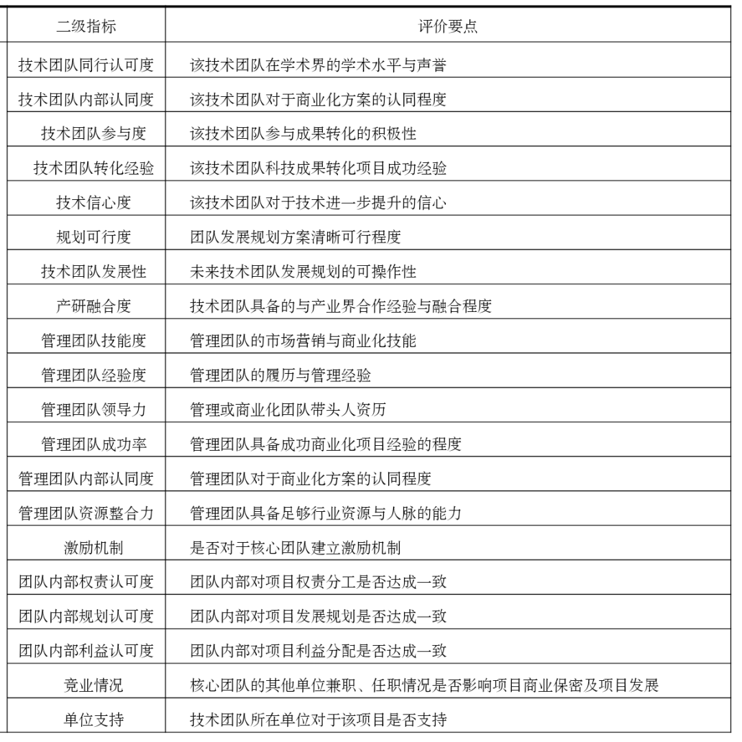
  2022年12月发布的上海地方标准《科技成果分类评价和价值潜力评价规范》将科技成果转化潜力评价指标体系分为3个一级指标(技术潜力、市场潜力、团队潜力)、70个二级指标。本文将相关指标分享如下,供行业领域参考、实践、完善。

  技术潜力(25个指标)

图片

市场潜力(25个指标)

图片

团队潜力(20个指标)

图片